Organization

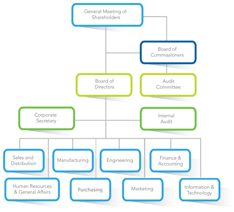
Organization Structure

Organization Structure


Customer Hotline

0 800 11 ULTRA
0 800 11 85872

customer_care@ultrajaya.co.id

OFFICIAL SMS (NOREPLY)

+62-899-38-85872

*This number is only used by P.T. Ultrajaya Milk Industry & Trading Company, Tbk. to contact consumers via SMS and does not apply vice versa. Customer Care can only be contacted via telephone at 0-800-11-85872
©2026 P.T. ULTRAJAYA MILK INDUSTRY & TRADING COMPANY, TBK. All rights reserved.